行业动态
当前位置:首页>>新闻动态 >>行业动态

设备管理系统

发布时间:2016/03/11 点击量:2177

一、企业管理难点

1、设备无数据采集能力;

2、设备自动化程度低,生产效率低;

3、设备之间各没有互通互联,生产调度无法统一管控;

4、设备管理薄弱,难以保障生产正常运行;

5、缺乏设备与人的交互能力,设备资源利用不充;

二、系统介绍

      设备管理系统主要是对车间设备和模具的生产、维修和维护等方面的管理。通过系统采集到的信息,对设备操作过程进行实时监控,对设备故障进行自动预警,以便及时维修。并且,保证设备的日常维护,从而提高设备运作的效率,减轻车间工作人员的负担。

三、优势和特点

1、能够自动生成设备故障、保养计划、维修的自动预警功能;

2、新增设备档案管理,完善车间设备档案;

3、能够系统分析设备信息;

4、能够自动记录冲压次数,统计生产能力;

5、及时了解设备运行周期,实施设备维修计划;

四、系统架构

231
(设备管理系统架构图)

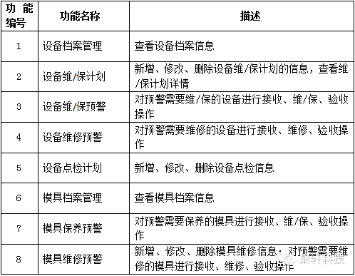
五、系统功能

231-1

六、系统实施展示

231-2

、实施效益

1、提升资产和流程效率;

2、降低设备停机时间和维护成本;

3、提升设备生命周期管理;

4、通过运营状况的可视化提升设备效率和生产力;

5、提升质量合格率,废品率降低2% ;

6、降低39%的停机,提升10%的生产效率。

宁波聚轩信息科技有限公司 版权所有  浙ICP备12041571号  

友情链接:国家工信部浙江省经信厅宁波市经信局 镇海区经信局 更多

浙公网安备 33021102000574号        隐私政策  用户协议

管理软件、ERP系统、MES系统、WMS系统、数字化工厂
网站首页销售热线联系我们
在线咨询